Tag Archives: errors

Luke’s Paradox in Light of Titus 3:9

In the New Testament we find an interesting paradox that affects Biblical inerrancy on the whole. Paul is said to have had scribes write on his behalf, these individuals are known as amanuenses (meaning that Paul would speak and these men would write on his behalf). One of these men is said to be Lucian, known today as Luke. Sean Adams, a senior lecturer at the University of Glasgow in New Testament and Ancient Culture writes:

One of the recurring suggestions for a relationship between Paul and Luke is that Luke was Paul’s amanuensis or secretary and assisted in the writing of some of his letters, most notably the Pastoral Epistles.[1]

Indeed, historical sources do refer to Luke’s association with Paul, as is also noted by Eusebius (4th century CE) in his Church History, Book 3, Chapter 4, titled, “The First Successors of the Apostles.” Though it should also be noted that scholars do agree the New Testament works are primarily anonymous and these are but later attestations from Church history with apologists assuming that these later titles are likely “accurate”:

All four gospels are anonymous, but ancient tradition holds that their titles—the gospel of Matthew, the gospel of Mark, the gospel of Luke, and the gospel of John—accurately indicate their authors.[2]

The book of Acts is also anonymous. But the first two verses state that the author had previously written a gospel addressed to Theophilus, to whom the gospel of Luke is addressed (Luke 1:3). So there is a clear link between the gospel of Luke and the book of Acts, and ancient Christian tradition held that Luke is the author of both.[3]

Working from the assumption that Christian history is accurate is highly problematic, but useful for inquiry of the New Testament, we are presented with the curious case of Titus 3:9 which is a letter of Paul to Titus, written by one of Paul’s amanuenses, likely Luke. This is what the passage reads:

But avoid foolish controversies and genealogies and arguments and quarrels about the law, because these are unprofitable and useless. (NIV)[4]

This is where the paradox begins, Paul speaks and Luke writes down the above verse. Years later, as tradition holds, Luke authors the Gospel According to Luke. The problem? He includes a genealogy in chapter 3 from verse 23 to verse 38 (NIV):

23 Now Jesus himself was about thirty years old when he began his ministry. He was the son, so it was thought, of Joseph,
the son of Heli, 24 the son of Matthat,
the son of Levi, the son of Melki,
the son of Jannai, the son of Joseph,
25 the son of Mattathias, the son of Amos,
the son of Nahum, the son of Esli,
the son of Naggai, 26 the son of Maath,
the son of Mattathias, the son of Semein,
the son of Josek, the son of Joda,
27 the son of Joanan, the son of Rhesa,
the son of Zerubbabel, the son of Shealtiel,
the son of Neri, 28 the son of Melki,
the son of Addi, the son of Cosam,
the son of Elmadam, the son of Er,
29 the son of Joshua, the son of Eliezer,
the son of Jorim, the son of Matthat,
the son of Levi, 30 the son of Simeon,
the son of Judah, the son of Joseph,
the son of Jonam, the son of Eliakim,
31 the son of Melea, the son of Menna,
the son of Mattatha, the son of Nathan,
the son of David, 32 the son of Jesse,
the son of Obed, the son of Boaz,
the son of Salmon,[d] the son of Nahshon,
33 the son of Amminadab, the son of Ram,[e]
the son of Hezron, the son of Perez,
the son of Judah, 34 the son of Jacob,
the son of Isaac, the son of Abraham,
the son of Terah, the son of Nahor,
35 the son of Serug, the son of Reu,
the son of Peleg, the son of Eber,
the son of Shelah, 36 the son of Cainan,
the son of Arphaxad, the son of Shem,
the son of Noah, the son of Lamech,
37 the son of Methuselah, the son of Enoch,
the son of Jared, the son of Mahalalel,
the son of Kenan, 38 the son of Enosh,
the son of Seth, the son of Adam,
the son of God.[5]

This is how the line of reasoning is to be laid out:

  1. A genealogy of Jesus is in circulation.
  2. Christians are arguing over this genealogy.
  3. Paul is inspired by God.
  4. Paul has a scribe Luke.
  5. Luke is a believer in Paul and Jesus Christ.
  6. Paul commands Luke to write the letter to Titus.
  7. Luke writes down that Christians should not argue about genealogies.
  8. Luke is inspired by God.
  9. Luke later writes a Gospel.
  10. Luke includes a genealogy that disputes with a genealogy already in circulation.

If we assume that Luke was indeed the scribe of Paul as some Christian history attests to, then we have a problem stacked upon another problem. This would mean that the same God who inspired Paul to have Luke write that arguments about genealogies were useless, also later inspired Luke to write a competing genealogy that to this day causes a great deal of controversy due to it contradicting the genealogy found in the Gospel According to Matthew. If we assume the Gospel According to Matthew was also inspired by the same God, then we have God at first saying disputing about genealogies is unprofitable and useless, then the same God inspires Luke and Matthew to write competing genealogies that are equally unprofitable and useless. This does not bode well for inerrancy.

There are solutions however, though they provide their own sets of problems. If we assume that the Luke which wrote for Paul was not the same Luke who wrote the Gospel, we still have the problem of the same God inspiring two different people with a contradicting message (Paul and Luke), this is then compounded by the author of the Gospel According to Matthew writing another competing genealogy.

If we assume that the Luke who wrote for Paul was also not the same Luke who wrote the Gospel, then we have a later author directly contradicting Paul and choosing to disobey him (since this later Luke is writing after Paul and should have known about the prohibition in Titus 3:9), thus indicating that Paul should be rejected.

If we assume the two Lukes are the same, then not only do we have this Luke writing for Paul and then choosing to later contradict him openly, but this also means that he would have rejected Paul’s authority and therefore also rejected his letter to Titus as scripture.

Whichever way we choose to examine Titus 3:9, we are left with options that lead us to reject Paul, to reject Luke, to reject Matthew and to reject the writings of the New Testament as internally inconsistent and confusing, for as 1 Corinthians 14:33 (KJV) states:

For God is not the author of confusion, but of peace, as in all churches of the saints.

The problem is further compounded by the idea that the authors of the New Testament should be considered Prophets, this includes Paul, Luke (or the Lukes) and Matthew:

Like the authors of the Old Testament, the New Testament authors should also be considered prophets. But more specifically, they were either apostles or closely related to an apostle. An apostle is a person who is sent out as a spokesperson and is given the authority of the one who sent him. A present-day example is the secretary of state, who is sent to speak to world leaders as the representative of the president with the very authority of the president. The apostles of the New Testament were sent out by Jesus Christ to speak for him with his delegated authority. That makes this responsibility an immensely important and influential one.[6]

However, Deuteronomy 18:22 (NIV) forewarns (emphasis mines):

If what a prophet proclaims in the name of the Lord does not take place or come true, that is a message the Lord has not spoken. That prophet has spoken presumptuously, so do not be alarmed.

Given that both the warning in Titus 3:9 and the genealogies found in Matthew chapter 1 and Luke chapter 3 contradict each other in message, wisdom and meaning (the prohibition on genealogies was not adhered to by the New Testament authors), then we can conclude from Deuteronomy 18:22 and 1 Corinthians 14:33 that the works and their authors were not speaking on behalf of God.

and God knows best.

Sources:

1 – Sean, A. (2013). The Relationships of Paul and Luke: Paul’s Letters and the “We” Passages of Acts (p 126). Brill.

2 – Aaron, D. (2012). Understanding Your Bible in 15 Minutes a Day (pp. 76–77). Minneapolis, MN: Bethany House Publisher.

3 – Aaron, D. (2012). Understanding Your Bible in 15 Minutes a Day (p. 78). Minneapolis, MN: Bethany House Publisher.

4 – Titus 3:9 (2011). Biblica.

5 – Luke 3:23-38 (2011). Biblica.

6 – Aaron, D. (2012). Understanding Your Bible in 15 Minutes a Day (p. 76). Minneapolis, MN: Bethany House Publisher.

A Variant of One Letter

Can one letter make a difference?

Over the years I have demonstrated various textual issues with the New Testament. One of the more common questions I am frequently asked is to what extent a variant of one letter can impact the reliability or lack thereof, of the New Testament. Today I’d like to answer this question with a simple example.

The letter η (eta) is a defining article.

Consider the case of saying “the boy” and “a boy”, in the case of the letter η (eta) it means “the”, which specifies a noun. The car, the boy, the house all refer to something specific and not something general. Thus, we read from John 5:1 (NIV) –

“Some time later, Jesus went up to Jerusalem for one of the Jewish festivals.”

Some translations render the section in bold as “a feast”, however there is a variant in Codex Sinaiticus which renders the text as “the feast”, thus specifying this feast as not a general feast but as a specific feast. By inserting the letter η (eta) before the noun “feast” (ἑορτὴ), the context of this passages changes entirely. The NET Bible’s commentary explains:

“The textual variants ἑορτή or ἡ ἑορτή (Jeorth or Jh Jeorth, “a feast” or “the feast”) may not appear significant at first, but to read ἑορτή with the article would almost certainly demand a reference to the Jewish Passover.”

In other words, while at first it may not appear significant, by referring to the feast as “the feast”, it therefore indicates that this was the feast of Passover. This presents several problems. The initial problem is that if this feast refers to the Passover it would mean that Jesus preached for 4 years and not 2 1/2 years. The Cambridge Bible for Schools and Colleges states:

“He gives us three Passovers; to make this a fourth would be to put an extra year into our Lord’s ministry for which scarcely any events can be found, and of which there is no trace elsewhere.”

Thus, it would either mean that the timeline presented for Jesus’s ministry according to the Gospels attributed to Matthew, Mark and Luke exclude one year of Jesus’s ministry or that the Gospel attributed to John has created an additional 4th year (more than 3 years) which would stand against the testimony of the other Gospels. If the former is true it would mean that the authors of the synoptic Gospels chose to exclude and ignore an entire year’s worth of teaching by Jesus, thereby bringing into question the reliability of their collective testimony. Why would his followers want to exclude an entire year of his public ministry? Surely if he chose to preach at that time it must have been for a reason, therefore on what grounds can an author ignore or prevent other Christians from reading and learning from 25% of Jesus’s ministry?

However, if the latter is true, it would mean that the authors of the Gospel attributed to John created and attributed an additional year of preaching to Jesus’s ministry. This would then indicate that the Gospel attributed to John lies about Jesus and thus brings into question its authenticity, reliability and accuracy. The Pulpit Commentary expands on this issue a bit more:

“Now, “the feast” of the Jews could hardly be any other than the second Passover, while John 6:4 would indicate a third. “The feast” referred to in John 4:45 undoubtedly means the first Passover. “A feast” would leave the question open, though by no means excluding positively the second Passover, as the anarthrousness of the word might be chosen with a view to call special attention to it. However, the indefinite ἑορτη has been identified by commentators with every feast in the calendar, so there can be no final settlement of the problem.”

So far, commentators on this verse describe it as being “significant” and a “problem”, yet we need to keep in mind that this is the consequence of one letter being present in one manuscript. The Jamieson-Fausset-Brown Bible Commentary explains to what extent this variant affects the harmony of the Gospels:

“1. a feast of the Jews—What feast? No question has more divided the Harmonists of the Gospels, and the duration of our Lord’s ministry may be said to hinge on it. For if, as the majority have thought (until of late years) it was a Passover, His ministry lasted three and a half years; if not, probably a year less. Those who are dissatisfied with the Passover-view all differ among themselves what other feast it was, and some of the most acute think there are no grounds for deciding. In our judgment the evidence is in favor of its being a Passover, but the reasons cannot be stated here.”

Addendum:

It should be noted that commentators have not randomly decided that the phrase “the feast” refers to the Passover, this is a conclusion drawn from the Church Father Irenaeus from the 2nd century who writes in Against Heresies (Book II, Chapter 22) the following:

But it is greatly to be wondered at, how it has come to pass that, while affirming that they have found out the mysteries of God, they have not examined the Gospels to ascertain how often after His baptism the Lord went up, at the time of the passover, to Jerusalem, in accordance with what was the practice of the Jews from every land, and every year, that they should assemble at this period in Jerusalem, and there celebrate the feast of the passover.

We can see the variant by comparing the same passage from Codex Sinaiticus and Codex Alexandrinus. In the image below, we see folio 249 (recto) from Codex Sinaiticus:

1

The variant can be seen here, it reads as “Η ΕΟΡΤΗ” (the letter Η is the capital letter equivalent of η) :

The image below is from Codex Alexandrinus, we see folio 69 (recto):

3

The variant can be seen here, it reads as “ΕΟΡΤΗ” (the letter Η is the capital letter equivalent of η) :

4

6

What therefore, can we conclude from this difference?

If the Gospel attributed to John (from Codex Sinaiticus) is correct, it would mean that the Gospels attributed to Matthew, Mark and Luke excluded more than 25% of Jesus’s ministry from those Gospels, and thus brings their reliability into question.

If the Gospel attributed to John (from Codex Sinaiticus) is wrong, it would mean that the authors of this Gospel invented an additional year of Jesus’s ministry, thus bringing into question the reliability, authenticity and accuracy of the Gospel itself.

If the authors of the New Testament’s Gospels cannot be reliable enough to determine whether Jesus preached for 3 years or 4 years, how could we trust them otherwise? One letter can make a very big difference and this is but one example of such a case.

and God knows best.

The Preservation of the Qur’an Explained in Detail

Br. Adnan Rashid and Br. Mansur have delivered an exceptional lecture on the preservation of the Qur’an. Dozens upon dozens of common claims made against the Qur’an’s preservation are completely and totally refuted in what can only be described as having been done in an academic yet accessible form:

I would highly recommend this lecture for those who are interested in the Qur’an’s preservation. I would also recommend subscribing to the channel that the video is posted on, they have excellent content and even better videos will be appearing soon.

and Allah knows best.

A Brief Insight into the New Testament’s Prototyping

The New Testament of today is described as follows regarding the NA28 GNT:

“The intention of this edition lies not in reproducing the “oldest text” presented in the oldest manuscript but in reconstructing the text of the hypothetical master copy from which all manuscripts derive, a text the editors refer to as the initial text.”1

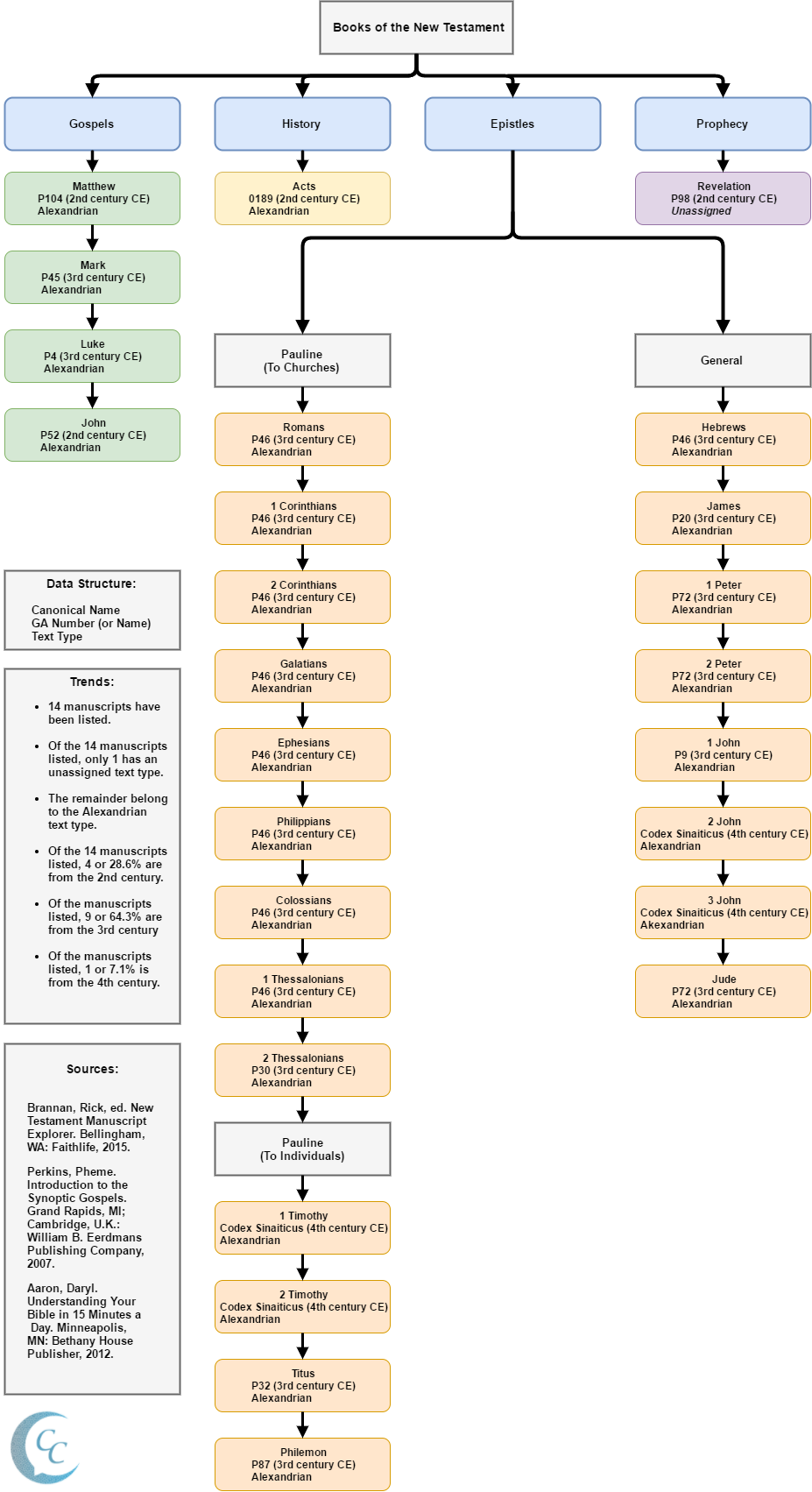
We should therefore understand the New Testament not to be the word of God, but the hypothetical reconstruction of the “word of God”, a prototype, a possibility of what the reconstruction of the initial text may have looked like. When one examines the earliest manuscripts, we quickly find a trend that cannot be sidelined or ignored, the earliest witnesses place us in the late 2nd to 4th centuries CE:

New Testament Diagram Final (1)

The graph above concisely breaks down what books of the New Testament have as their earliest surviving (extant) witnesses. It also conveniently breaks down the New Testament into its genres and text types. The vast majority of manuscripts are from the 3rd century CE, meaning that the reconstructed prototypes give us a picture of what these completed texts may have looked like during or beyond the 3rd century CE. What is most notable, is that one of the earliest surviving sources attests to 9 books. That does not bode well for multiple attestation. Other books find their earliest witnesses in the 4th century including 1 Timothy, 2 Timothy, 2 John and 3 John. These all indicate an intermediate or initial text projected into the 3rd century, some may say the 2nd century. Scholars have long noticed this trend of a later developed text, with one notable scholar explicitly stating:

Our critical editions do not present us with the text that was current in 150, 120 or 100—much less in 80 CE.2

Regarding new methods and changes in the NA28, a 2016 publication by the Journal of the Evangelical Theological Society confirms the following:

The application of the CBGM resulted in 34 changes to the main text of
the Catholic Epistles and a slight increase in the number of passages marked as
uncertain. In most cases the changes are of minor significance for interpretation
or translation, but in several cases the changes should not be ignored. At the
difficult variation in Jude 5, for example, the text now reads that it was “Jesus”
(Ἰησοῦς) who once saved a people from Egypt instead of “the Lord” (ὁ κύριος). In
another important change, 2 Pet 3:10 now prints a reading that is not found in any
known Greek witness. Where the previous edition read that the last days would
mean that the earth and all that is in it “will be found” or perhaps “exposed” (εὑρεθήσεται), the text now reads the opposite: the earth and all that is in it “will not
be found” (οὑχ εὑρεθήσεται). The latter reading sits much easier with the surrounding context, but is only attested in a few Coptic and Syriac manuscripts.3

What the data, methods and current status of New Testament Textual Criticism indicates is that we have a text that is much later than is traditionally espoused. The stemmata indicate we currently have reconstructions of a textual form between the late 2nd to 4th centuries CE. There is now an increase in uncertainty regarding the variant units, in other words confidence has been lost in several cases. In other cases we find texts that affect theology or which textual critics indicate are important changes which are labelled as “difficult”, the consequences of which cannot and “should not be ignored”.

We also see in the aforementioned quote that texts now essentially teach the opposite of what they once said! All exegeses commentating on the previous reading have now been rendered invalid by a text reading in the opposite direction altogether. In one other notable case, we also now find a reading in the text that has no manuscript support whatsoever among any known Greek witnesses. All of these trends do not paint a good picture for the state of the New Testament’s reliability. The text of the New Testament today, is not the text known to those at any other time in the past, which brings into doubt their salvation. If  believing in scripture is a criterion for salvation, and the text believed then is not the text now, can we say those in the past truly believed in and embraced the “living word of God”? If the text that penetrated them for guidance is not the text of today, then does it matter at all what the New Testament says?4

Sources:

1 – Trobisch, David. A User’s Guide to the Nestle-Aland 28 Greek New Testament. 9th ed. (Atlanta: Society of Biblical Literature, 2013), 10.

2 – Petersen, William Lawrence., and Jan Krans. Patristic and Text-Critical Studies: The Collected Essays of William L. Petersen. (Leiden: Brill, 2012), 410.

3 – Gurry, Peter J. How Your Greek NT Is Changing: A Simple Introduction to the Coherence-Based Genealogical Method (CBGM). Vol. 59. Series 4. Journal of the Evangelical Theological Society, 2016, 684-685.

The title of this journal’s essay should not be ignored. The text of the New Testament is indeed changing, to say otherwise is to ignore the very existence of the critical editions.

4 – Hebrews 4:12.

Many commentators have said that the Bible is the living word of God, a scripture that penetrates us spiritually and guides us. If that is the case, then if the text changes, we have to ask, what form of the text is actually the living word of God? If an edition previously caused spiritual changes but is now changed, does that invalidate its spiritual guidance or does it indicate that the changes are wrong and the edition is correct? It’s a dilemma either way, which definitely brings into severe doubt the ideas of scripture, salvation and the work of a living word of God among Christian believers.

Missionary Mishap: Jonathan McLatchie’s Argument Fails Spectacularly

Jonathan is known for making mistakes, whether that’s being ignorant of the Bible (he didn’t know God literally inscribed the ten commandments according to Exodus), or ignorant of the Qur’an:

In this amazing video from Br. Yahya Snow, Jonathan claims that nowhere in the Qur’an does Allah say: I am God, worship me. That’s unfortunate, for the Qur’an says:

Indeed, I am Allah. There is no deity except Me, so worship Me and establish prayer for My remembrance. – 20:14.

Br. Yahya has a ton more clips of Jonathan to be released in the coming days. Subscribe to his YouTube channel here: Yahya Snow.

and God knows best.

The Pauline Problem

Paul has always been a controversial figure in the Christian faith. Some scholars like Dr. Tabor and Prof. Eisenman have identified Paul as the HaKohen Harasa, the “Wicked Priest” as is recorded in the Dead Sea scrolls. Proto-Orthodox Christians believed he was an Apostle of God, and thus a central and authoritative figure of the Christian faith. Islam’s view of Paul is largely negative, most viewing him as a corrupter of the faith of Jesus the Son of Mary, a similar belief to that of the views attributed to the authors of the Dead Sea Scrolls, the people of Qumran.

The Disciples of Jesus

The problem of Paul though, begins with the problems of the disciples. We must understand that the disciples were the ones chosen by God to accompany the Christ in his mission throughout the lands of Palestine. Richard Newton writes in his book, “The Life of Jesus for the Young“, he states the following, “It was necessary for these men to be chosen.” These men were chosen to accompany the Christ, so that they could have learned from him, seen his ways, studied from his teachings and from then on, to continue the work that the Christ had started. It is recorded in Matthew 10:5-6, the following commands of Jesus the Christ:

“These twelve Jesus sent out with the following instructions: “Do not go among the Gentiles or enter any town of the Samaritans. 6 Go rather to the lost sheep of Israel.”

This command is very important, Jesus the Christ is delimiting the disciples on the scope of their missionary work. He directs them to absolutely convey the message he preaches, to the sheep of Israel. To further confirm this message of being sent to only the twelve tribes of Israel, we read from Matthew 15:21-28:

“21 Leaving that place, Jesus withdrew to the region of Tyre and Sidon. 22 A Canaanite woman from that vicinity came to him, crying out, “Lord, Son of David, have mercy on me! My daughter is demon-possessed and suffering terribly.” 23 Jesus did not answer a word. So his disciples came to him and urged him, “Send her away, for she keeps crying out after us.” 24 He answered, “I was sent only to the lost sheep of Israel.” 25 The woman came and knelt before him. “Lord, help me!” she said. 26 He replied, “It is not right to take the children’s bread and toss it to the dogs.” 27 “Yes it is, Lord,” she said. “Even the dogs eat the crumbs that fall from their master’s table.” 28 Then Jesus said to her, “Woman, you have great faith! Your request is granted.” And her daughter was healed at that moment.”

There are many things to be learnt from here, but the most important are:

  • Jesus reiterates the scope of his preaching, that is, to the sheep of Israel.
  • The curing of the Canaanite woman’s daughter is an exception to the rule and not the rule in itself.
  • The disciples witnessed this incident and learnt from it

This passage is unfortunately misrepresented by many Christians to demonstrate that Christ’s message was for all peoples, as in the example above he cures a Canaanite girl. The problem for those who interpret this passage in such a way, is that Jesus did not state that this was his new philosophy, he reiterates, emphasizes only a few verses before that he was sent only to the lost sheep of Israel. His curing of this woman’s daughter, is an exception to the rule and not a rule in itself. This is often difficult for Christians to digest. Jesus explicitly states who he was sent for, and him doing an act contrary to his own teachings would label him a liar. Surely, the Christ is not a liar, he still retained the belief that he was only sent for the lost sheep of Israel, after curing this Canaanite girl. There is no passage in which he goes off after this incident and preaches to the gentiles, therefore this incident was an exception to the rule and not the rule in itself. It is important to note that the disciples witnessed this, we need to hold this point in mind for now, as it will correlate with what we read further on.

These disciples were chosen by the Christ, to teach God’s message as instructed by the Christ. They were to carry on after him, or carry the message in whichever city or town he directed them to.

The Dilemma

If the disciples were specifically chosen by the Christ to spread the message given to him by God, then the Christian faith would have us believe that either Christ or God, whoever chose these men, made a gross and negligent error. The image painted of the disciples in the Gospels and the Pauline Epistles is one of great ineptitude, hypocrisy, lying, forgetfulness and ignorance. Here are a few examples of the incapability of these men to understand the Christ. How could they teach his message, yet alone preserve it, if they were unable to even understand it?

Jesus turned and said to Peter, “Get behind me, Satan! You are a stumbling block to me; you do not have in mind the concerns of God, but merely human concerns.” – Matthew 16:23

But when Jesus turned and looked at his disciples, he rebuked Peter. “Get behind me, Satan!” he said. “You do not have in mind the concerns of God, but merely human concerns.” – Mark 8:33

This incident is of great concern. Peter is the one upon whom the Church was to be built (Matthew 16:18), the Christ says to Peter a few verses before referring to him as Satan, “the gates of Hades will not overcome it.” How absurd is such an incident! Within the space of 5 verses, Satanic influences will never overcome Peter, but a few verses down and the Christ is directly referring to Peter as Satanic. What message are we to take from this? We continue to read:

“23 Then he got into the boat and his disciples followed him. 24 Suddenly a furious storm came up on the lake, so that the waves swept over the boat. But Jesus was sleeping. 25 The disciples went and woke him, saying, “Lord, save us! We’re going to drown!” 26 He replied, “You of little faith, why are you so afraid?” Then he got up and rebuked the winds and the waves, and it was completely calm.” – Matthew 8:23-26

The disciples are of weak and of little faith. Somehow having a God-man in front of them was not enough to convince them of his power, at this point in time they clearly were concerned about their well being, if they had the belief that Jesus was a deity, then they would not have been concerned in the least. To the contrary, they awoke him when they found their lives and his life to be endangered, Jesus then rebukes them for their little faith. A question needs to be asked here, in what regard was their faith, little? If they believed he was a God, then either awake or asleep, he would be all knowing and would protect them. If they believed in him as a messenger of God, a human, then waking him to invoke the mercy of God would save them from the perilous waters. Therefore since they woke him to make him aware of the dangerous weather, then it clearly implies they did not view him as a deity. He rebukes them in this case because they should have been aware that God would protect him and his disciples, for God is always in control of the earth. If we do take this verse in the Christian sense though, it becomes problematic as it renders the disciples as people of little faith despite the deity among them. Continuing, we read in Luke 9:46-50:

46 An argument started among the disciples as to which of them would be the greatest. 47 Jesus, knowing their thoughts, took a little child and had him stand beside him. 48 Then he said to them, “Whoever welcomes this little child in my name welcomes me; and whoever welcomes me welcomes the one who sent me. For it is the one who is least among you all who is the greatest.” 49 “Master,” said John, “we saw someone driving out demons in your name and we tried to stop him, because he is not one of us.” 50 “Do not stop him,” Jesus said, “for whoever is not against you is for you.”

This paints the disciples as people seeking fame, greatness, without regard for serving God and being humble in their servitude. The Christ though, says something towards the end of the passage that reflects awfully on Paul, “for whoever is not against you is for you“. Either way, this passage demonstrates great moral faults with the disciples and their behaviour. We read in another passage from the Gospel attributed to John, in John 21:20-22:

 “20 Peter turned and saw that the disciple whom Jesus loved was following them. (This was the one who had leaned back against Jesus at the supper and had said, “Lord, who is going to betray you?”) 21 When Peter saw him, he asked, “Lord, what about him?” 22 Jesus answered, “If I want him to remain alive until I return, what is that to you? You must follow me.” 23 Because of this, the rumor spread among the believers that this disciple would not die. But Jesus did not say that he would not die; he only said, “If I want him to remain alive until I return, what is that to you?””

In this incident, the disciples are not only jealous of each other, they completely misunderstand what Jesus is trying to teach them. It would also seem that a scribe has commented on this by trying to explain why the disciples were mistaken and what they should have understood from Christ’s words, versus what they understood. Another negative picture of the disciples is shown here, in Matthew 26:40-46:

“Then he returned to his disciples and found them sleeping. “Couldn’t you men keep watch with me for one hour?” he asked Peter. 41 “Watch and pray so that you will not fall into temptation. The spirit is willing, but the flesh is weak.” 42 He went away a second time and prayed, “My Father, if it is not possible for this cup to be taken away unless I drink it, may your will be done.” 43 When he came back, he again found them sleeping, because their eyes were heavy. 44 So he left them and went away once more and prayed the third time, saying the same thing. 45 Then he returned to the disciples and said to them, “Are you still sleeping and resting? Look, the hour has come, and the Son of Man is delivered into the hands of sinners. 46 Rise! Let us go! Here comes my betrayer!””

These passages illustrate for us, even more weakness in faith from the disciples. They willingly disobey the Christ, they refuse to follow his instructions and they chose to sleep rather than pray for the Christ. This is at the end of Christ’s ministry, if they expected Jesus to die soon or to be crucified, then one would expect them to be up all night in prayer, seeking protection for their teacher. However, they clearly are not willing to do so and the Christ being tortured to death is of little concern, as opposed to a comfortable sleep.

The Arrival of Paul

Paul’s epistles were authored somewhere between 47 CE and 65 CE. This is some 14 years after the time of Christ. Between 33 CE and 47 CE, we would expect many of the Jews to be told of their works and their teachings, etc. In fact, the Jews of Jerusalem and in many towns and cities were beginning to accept Jesus as the Messiah, they sat with and learned from the disciples:

“11 When Cephas came to Antioch, I opposed him to his face, because he stood condemned. 12 For before certain men came from James, he used to eat with the Gentiles. But when they arrived, he began to draw back and separate himself from the Gentiles because he was afraid of those who belonged to the circumcision group. 13 The other Jews joined him in his hypocrisy, so that by their hypocrisy even Barnabas was led astray. 14 When I saw that they were not acting in line with the truth of the gospel, I said to Cephas in front of them all, “You are a Jew, yet you live like a Gentile and not like a Jew. How is it, then, that you force Gentiles to follow Jewish customs? 15 “We who are Jews by birth and not sinful Gentiles 16 know that a person is not justified by the works of the law, but by faith in Jesus Christ. So we, too, have put our faith in Christ Jesus that we may be justified by faith in[d] Christ and not by the works of the law, because by the works of the law no one will be justified.” – Galatians 2:11-16.

We will return to this passage shortly. There is something important to be pointed out, 14 years since Jesus’ ascension, the disciples continued to preach solely to the lost sheep of Israel and made their base of operations, Jerusalem. Paul disagrees with them on many issues, and insults them, referring to them as hypocrites who are condemned by the law. There are a few facts that need to be stated:

  • Paul’s works preceded the Gospels.
  • Paul’s ministry to the Gentiles far outnumbered the congregation of the Jews following the teachings of the Christ.

This is important, because it then allows us to understand that in order for Paul to have gained authority in the Church, he would have to denigrate the disciples and create the impression that they were not true to Christ. Surely, Paul’s animosity and hate for the disciples, manifested itself into the Gospel accounts which later corroborated/ confirmed the views of Paul in their descriptions of the disciples as inept, ignorant and weak in faith. Paul’s rise to authority in the Church is based upon the inaction and misguidance of the disciples of Christ. This would undoubtedly have to mean that either God or Christ made the wrong decision on choosing 12 disciples to convey God’s message as for 14 years they failed to do so and were hypocrites, and of little faith. In order for Christians to believe that Paul rebuked them for not conveying God’s true message, Christians must believe that the disciples were disobedient and failed to properly teach the Christ’s message, and that they were hiding the true message of preaching to all peoples and not just to the people of Israel.

Earlier, I had quoted Luke 9:50, which said,  “for whoever is not against you is for you“. Since Paul was against the disciples and their teachings, then it would mean that he was not commissioned by God. The litmus test is clear. If God instructed a person to continue teaching the message of the Christ, then their teachings would be in accordance with the disciples. However, if this person was not instructed by God, then it would mean they would find faults and issues with the teachings of the disciples. In fact, in Galatians 1:-9 we read:

“6 I am astonished that you are so quickly deserting the one who called you to live in the grace of Christ and are turning to a different gospel— 7 which is really no gospel at all. Evidently some people are throwing you into confusion and are trying to pervert the gospel of Christ. 8 But even if we or an angel from heaven should preach a gospel other than the one we preached to you, let them be under God’s curse! 9 As we have already said, so now I say again: If anybody is preaching to you a gospel other than what you accepted, let them be under God’s curse!”

According to this passage, the disciples and students of the disciples are preaching a fundamentally variant Gospel, in contradiction to Paul’s Gospel. He even claims that the disciples whom he would later confront as hypocrites and claim them to be condemned, were trying to pervert the Gospel of the Christ! Therefore the negative images portrayed of the disciples by the unknown Gospel authors stems from the negative connotations of them as taught by Paul in his bid to win authority over them and over the Gospel of Christ. Paul clearly states that he was a deluded individual, under the command of a Messenger of Satan, we read from 2 Corinthians 12:6 the following:

“6 Even if I should choose to boast, I would not be a fool, because I would be speaking the truth. But I refrain, so no one will think more of me than is warranted by what I do or say, 7 or because of these surpassingly great revelations. Therefore, in order to keep me from becoming conceited, I was given a thorn in my flesh, a messenger of Satan, to torment me.”

Paul believes boasting about himself was not sinful, and would not make him a fool because the authority given to him allegedly by Christ was truthful! Then he admits he was given a Messenger of Satan to torment him, he clearly sounds like a deluded individual, something he later confirms by saying:

“11 For this reason God sends them a powerful delusion so that they will believe the lie” – 2 Thessalonians 2:11

Putting these two statements of Paul together, we can thereby understand that God did send him a delusion/ Messenger of Satan and Paul believed that he was an apostle and given authority! Despite the fact that he failed the litmus test above, in his opposition to the disciples and his own confessions, Christians still continue to believe him, over the words of Christ and the disciples.

The Destruction of the Message of the Christ

After discrediting the disciples and spreading his version of the Gospel to the gentiles, Paul went on to revel in his leadership of them. In Acts 9:15-16 we read the following:

““Go! This man is my chosen instrument to proclaim my name to the Gentiles and their kings and to the people of Israel. 16 I will show him how much he must suffer for my name.””

How odd is this proclamation? God already chose 12 worthy persons to convey his message to the children of Israel, people He believed were competent and reliable to spread the message of Christ, the Gospel. However, as we read here, God made a mistake and entrusted the message of Christ with people who were corrupting it, hiding it and not spreading it to the rest of the world, that being the gentiles. So 14 years later, God decides to choose a man known for opposing the beliefs of the Christians (something he didn’t change as he went on to denigrate the teachings of the disciples), to then share his own interpretation of Christ’s message with the gentiles.

The Unfortunate Conclusion

In his entire lifetime, Jesus the Christ focused on spreading and teaching his message to the sheep of Israel. He commanded his disciples to do the same. Christians would have us believe that God made a mistake in choosing the disciples, that they corrupted Jesus Gospel and preached something contrary to it, and that despite Jesus restricting his teachings to the sheep of Israel, he was actually supposed to preach to everyone.

I choose to believe that Christ did not lie in his teachings and that he fulfilled God’s commands, and that the disciples chosen were competent, honest, faithful and sincere men, I do not believe that Christ made a mistake and forgot who his message was for, and I certainly do not believe that the disciples were idiots, uneducated, misunderstanding, lazy and ignorant men who hid and corrupted the message of Christ.

It is with this having been said, that I declare Paul to be a problem to the Gospel of Christ, as he degrades the Christ and his specifically chosen disciples.

and God knows best.

Simple Reasons to Disbelieve in the Bible

Bismillahir Rahmanir Raheem
بِسۡمِ ٱللهِ ٱلرَّحۡمَـٰنِ ٱلرَّحِيمِ ,

Christians are fond of saying that although the Bible has unstable and sketchy textual contradictions, they can analyse the manuscripts and develop (yes, develop), a Bible as close to God’s words as possible. The problem however is that if you don’t know what God’s word was, how can you develop something, into it? That’s like saying you don’t know what an aeroplane looks like, but you’re going to design one.

The problem isn’t that errors can be corrected within the manuscripts, by all means this is not the point. To clarify, I will state what the points of such a dialogue on the Bible’s authenticity should be about:

  1. Authorship.
  2. Validation of Authorship.
  3. Validity of Chain of Transmission.
  4. Comparison with other scriptures.

Authorship:
The authorship of any document, especially those of high esteem must accompany the scribe’s identity.

E.g. I write a document, claim it’s from the President and it doesn’t have his signature. No one would accept it.

Likewise, if I were to claim that I have a scripture from God, written by “unknown”, how much trust would you actually place on me? In stating this, it should be noted the names of the Gospels were based on assumptions and traditions. Although it is common for scribes to leave a manuscript autograph signature, we have no such signature from any of the four (4) synoptic Gospels.

Validation of Authorship:
The validity of the author must be sought.

E.g. I write a document, sign my name and say I am the President. There is no evidence I am the President, who would then believe me?

Likewise if I authored a scripture and claimed to be a scribe of God, then some evidence must be shown, after all would you trust someone based on word of mouth or credentials? Similarly, the Bible has no such form of verification. There is no one from the Patristics (early Church Fathers), the Presbyters (early Church elders) or from the Disciples (Peter, Barnabus) to testify to the identity and works of Mark, Luke, John or Matthew.

Validation of Chain of Transmission:
Again, questionable character comes in here, if the chain of narration contains those persons who are known to lie, shall we trust their words? Surely this is not so. Similarly, what about a man who willingly declares himself to be a fool (2 Corinthians 11) and possessed by a demon (2 Corinthians 12)?

Comparison with Similar/ Linked Scriptures:
If we compare the OT with the NT, it is radically different. You have to apply your own exegesis (therefore eisegesis) to create some form of bond/ relationship between these two “revelations”. Yet, Jews, the majority of which, do not accept the New Testament as scripture, because it does not comply with their mainstream beliefs.

Generally, the problem with 150,000 manuscripts, is not that they have errors which can be corrected, but it is that there is not a single original of which to compare any of these manuscripts with. Of the 24,000 pre-Codex Sinaiticus manuscripts, most are not used.

The Bible is generally a book where errors have to be continuously eliminated as errors keep popping up, such as with Mark 16:9-20. How are we to know, that for almost 2000 years men believed those words to be true, many today, yet the earliest manuscripts never had them.

According to Bruce Metzger[1]:

Variant Readings among the Manuscripts

The first problem facing Bible translators is the differences in wording among manuscripts of the Scriptures. These differences have arisen because, even with the strongest determination to copy a text without error, a scribe copying a text of considerable length will almost inevitably introduce changes in the wording. It is understandable that mistakes can arise from inattentiveness brought on by weariness. For example instead of the correct reading, “Is a lamp brought in to be put under a bushel, or under a

bed, and not on a stand?” (Mark 4:21, RSV), several important manuscripts read “under the stand.” This is obviously a scribal error in repeating the preposition “under” in the third phrase.

Sometimes a scribe’s error of judgment works havoc with the text. One of the most atrocious blunders of this kind is in the minuscule Greek manuscript no. 109, dated to the 14th century. This manuscript of the four Gospels was transcribed from a copy that must have had Luke’s genealogy of Jesus (3:23–38 ) in two columns of 28 lines in each. Instead of transcribing the text by following the columns in succession, the scribe of MS 109 copied the genealogy by following the lines across the two columns.

In addition to such transcriptional blunders, which can usually be detected and corrected, occasionally a scribe deliberately introduced into the copy a change that seems to clarify the sense or eliminate a difficulty. For example the older manuscripts of Mark 1:2–3 attribute to the Prophet Isaiah the evangelist’s composite quotation from both Malachi and Isaiah, whereas later manuscripts (followed by the King James translators of 1611) read, “As it is written in the prophets,” an obvious amelioration of the earlier text.

wa Allaahu Alam,
and God knows best.

1 – Bruce Metzger, Persistent Problems Confronting Bible Translators, Bibliotheca Sacra 150: 599 (1993): 273-284.

[Originally published: April 20th, 2010, 21:24 pm]
[Altered and republished: August 12th, 2012, 4:00 pm]